Hintergrund
Anfang des Jahres habe ich mir als mein erstes Auto einen Mini Cooper mit dem Baujahr 1991 gekauft. Der Vorbesitzer hat leider das original Radio weggeworfen und ein unschönes standard Radio eingebaut.
 
 
Auch die Boxen waren mit ihren 25 Jahren nicht mehr fit und wollten ausgetauscht werden. Sowie die Kofferaumabdeckung, welche beim Mini aus Metall mit Pappe oben drauf bestand war häßlich und war nicht mehr richtig fest.
Also habe ich mich dran gemacht ein Autoradio für den Mini zu entwickeln und die Boxen ein wenig aufzurüsten. Beim stöbern bei Reichelt ist mir der
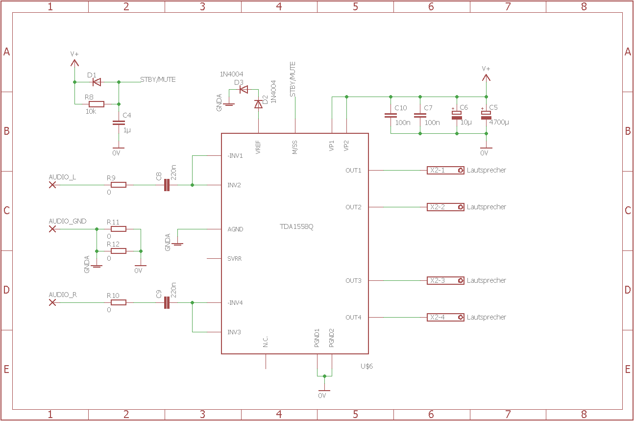
TDA1558Q (lokale Kopie) über den Weg gelaufen. Ein kleiner simpler Verstärker bezüglich Beschaltung und Idiotensicher was Temperatur und Kurzschlüsse an den Ausgängen angeht. Der TDA1558Q wird als 4x11W oder 2x22W Verstärker im Datenblatt beschrieben.
Da der Mini nur zwei Lautsprecher hat, habe ich natürlich die 2x22W aufgebaut.
Als Lautsprecher habe ich von Visaton die FR 13-4 ausgewählt. Grund dafür ist hauptsächlich der Durchmesser da ich nicht an der Kofferaumabdeckung aus Metall herumpfuschen wollte. Zudem mag ich Visaton und die Nennleistung mit 30 Watt ist hoch genug und über der max. Leistung des TDA1558Q. Wichtig war auch noch die Verfügbarkeit von original Visaton Lautsprecherabdeckungen damit es möglichst professionel aussieht.
|
Schaltplan und Layout
Der Verstärker ist ziemlich genau aus dem Datenblatt. Bei den Kondensatorwerten an der Betriebsspannung habe ich mich Resteverwertung betrieben.
Die Standby/Mute-Schaltung sollte ein sanftes Einschalten ohne ein "Pop" in den Lautsprechern garantieren. Hat irgendwie nicht funktioniert. Habe aber auch keine Fehlersuche betrieben da es mich eigentlich nicht stört.
Die 0 Ohm Widerstände habe ich zur Fehlersuche vorgesehen, waren aber nicht nötig. Die Widerstände habe ich nicht gekauft, sondern einfach Brücken mit Lötzinn auf den SMD-Pads gemacht.
Audio-Input mit Cinch-Buchsen und einem Y-Adapterkabel auf die 3,5mm Klinke zum Smartphone o.ä.

Für die Spannungsversorgung wollte ich zwei Punkte sicherstellen. Eine verpolungssichere saubere Spannungsversorgung und eine Zeitabschaltung wenn die Zündung nicht an ist.
Verpolungssicher durch die MBR-Dioden und sauber durch U$3, C1 und R1. U$3 ist eine stromkompensierte Drossel und bildet mit C1 einen Tiefpass. R1 dient eigentlich nur als zusätzlicher Entladewiderstand und kann auch weggelassen werden.
Zeitabschaltung mit dem NE555 und einem Relais. U$4 triggert den NE555 wenn die Zündung an ist und schaltet U$5. Ist die Zündung aus wird nach ca. 10min die Spannung zum Verstärker durch U$5 abgeschaltet. Statt 150 kOhm zu kaufen habe ich auch hier Reste aufgebraucht.
Nachtrag (26.11.2016): Achtung, beim NE555 habe ich zwischen Pin 1 und 8 die üblichen 100nF vergessen. Hat der NE555 nicht so ganz gemocht. Auch scheint das Relais U$5 zu kleben. Zumindest ist bei U$5 immer ein Kurzschluss zwischen Pin 11 und 14 messbar. Pin 12 is offen. Und das obwohl nach Austausch des NE555 und hinzufügen eines 100nF Kondensators an Pin 3 des NE555 das Signal wie erwartet sich ändert.
Nachtrag Ende
Keine Angst LED1 ist wie beschrieben die 1902-12GN und hat den Vorwiderstand integriert. Beim Schreiben ist mir aufgefallen, dass die LED1, wenn der Hauptschalter vom Radio eingeschaltet ist, immer an ist und die Batterie leert. Bei der Zeitabschaltung habe ich wohl nur an den Verstärker gedacht.

Beim Layout sollten drei Masseflächen auffallen. Hier sind die "rohen" 12 Volt Bordspannung in der Gitterfläche auf Masse bezogen. Nach der Drossel (U$3) ist die "gepflegte" Bordspannung auf die größte Massefläche refernziert. Die Masse vom Audio-Input ist bis zum TDA1558Q Eingang getrennt von der "Betriebsspannungsmassenfläche". Über die Brücken R11, R12 ist die Audio-Masse mit der Betriebsspannungsmasse verbunden. Ob diese Trennung der Masseflächen etwas bringt ist dahingestellt, da ich es weder simuliert noch gemessen habe.
Da zum Verstärker doch etwas Strom fließt sind die Leiterbahnen extra dick und großzügig. Platz ist ja genug.
Die vielen VIAs sollen auch eine extra gute Masseverbindung zu beiden Kupferlagen herstellen. Sowas ist eher in HF-Anwendungen wichtig, aber schaden tut es nicht.

Eagle-Dateien (v7.6) + BOM
|
Bauteilliste
4 Platinen habe ich noch und gebe sie gerne für 12 Euro (inkl. Versand) das Stück weiter.
Bei Interesse einfach eine E-Mail an info@david-th.de
| Bezeichnung | Bestellnummer | Link zu Shop |
| 2x22W Verstärker | TDA 1558Q | reichelt.de |
| Printrelais, 1x UM, 250V/10A, 12V, RM3,2 | 43.41.7 12V | reichelt.de |
| Schottky Diode, TO-220AB, 60V, 15A | MBR 1560CT | reichelt.de |
| Stromkompensierte Drossel, 3,3mH, 20/30mm | CAF 4,0-3,3 | reichelt.de |
| Drehknopf für 6mm Achse | 13-164E | reichelt.de |
| Profilkühlkörper, 50x160x40mm, 1,2K/W | V 6506E | reichelt.de |
| (Haupt-)Wippschalter, 2-pol, AUS, schwarz | 1802.1102 | reichelt.de |
| ALPS Drehpoti. logarithm., 6mm, stereo, 100K | RK09L12B-LOG100K | reichelt.de |
| LED1, 3mm, 12V, grün | 1902-12GN | reichelt.de |
| VISATON Breitbandlautsprecher, 13cm | VIS FR 13-4 | reichelt.de |
| VISATON Schutzgitter | 13 R/162 | Conrad.de |
| Velourflies selbstklebend Schwarz | 12S15 | RCS Systeme; Conrad.de |
|
Pfusch bei der Optik
Die Frontblende sollte auch die Maserholzoptik haben wie die Amatur im Mini. Aus mangelnder Bereitschaft die Kosten für so ein Holz und den damit verbunden Aufwand mir anzutun habe ich gepfuscht. Mit Sperrholz und Nußbeize ein wenig versucht die Optik hinzubekommen. Ich bin mit dem Ergebnis ganz zufrieden und es sieht nur beim Blitz vom Foto heller aus als der Rest.
 
|
Ergebnis

Mit ein wenig CAD (cardboard assisted design) habe ich eine Vorlage erstellt. Eine 6mm dicke Pressspanplatte hat die alte Pappe auf der Kofferaumabdeckung abgelöst. Dazu das selbstklebende Flies und mit den Boxengittern sieht es richtig gut aus.

Den Pfusch der Optik habe ich ja schon vorgestellt. Hier noch ein Bild mit Kühlkörper und Anschlüsse.
Links kann man die ISO-Buchse für Autoradios erkennen. Die ursprüngliche Verdrahtung im Mini war etwas abenteuerlich und ich habe den ISO-Stecker nach ISO-10487 Norm angeschlossen und das Leitungswirrwarr aufgeräumt.
Rechts sind die Cinch-Buchsen verbaut und ermöglichen durch das Y-Adapterkabel die Audioquelle im Handschuhfach zu verstecken.
|
Fazit
Der Aufwand hat sich definitiv gelohnt und Verstärker bauen macht immer Spaß.
Bis auf ein paar unkritische Schaltplanfehler, bzw. Bauteilauswahl und andere Kleinigkeiten funktioniert der Verstärker hervoragend.
Beim Gehäusebau habe ich wieder gepfuscht ohne Ende (sollte auch ursprülich aus Metall werden zum Schirmen).
Elektronisch ist die LED falsch plaziert, aber man muss halt doch einfach das Radio abschalten wenn man das nächste mal ohne Starthilfe losfahren möchte.
Habe alle (!) Klemmen und Wirepads zu klein dimensioniert um meine Leitungen direkt anlöten zu können. Z.B. J1, J2 sollten als Kontaktfläche dienen um die Leitungen zum Schalter in der Frontblende anzulöten. Habe letztendlich den Schalter vor X1 angeschlossen und J1, J2 mit Lötzinn kurzgeschlossen. Das selbe gilt für F1 wo die 10A KFZ-Sicherung auch vor X1 angeschlossen ist. Auch X2 zu den Lautsprechern war für meine Kabeldurchmesser zu klein. Die Lösung hier war von der flexiblen Kupferleitung 4 Einzeladern abzuzwicken und dann ließen die Leitungen durch die VIAs stecken und halbwegs sauber anlöten.

Der Knüller war am Ende folgendes: Im Mini waren die Lautsprecher am ISO-Stecker hinten angeschlossen, da sie ja auch hinten sind. Beim anschließen der ISO-Buchse im Radio habe ich anders rum gedacht und die Verstärkerausgänge vorne angeschlossen. Beim ersten Test war natürlich toten Stille. Hatte sich zum Glück schnell gelöst und ich konnte zu meiner Freude lautstark um 22 Uhr noch eine Runde um den Block drehen.
Bei der ganzen Bastelei habe ich auch ausversehen den linken Ausgang kurzgeschlossen. Der TDA1558Q hat es wie im Datenblatt angegeben ohne Schaden überlebt.
|
Ich übernehme keinerlei Haftung über die Richtigkeit des Inhalts (siehe Impressum)
cc-by-sa: David Thiesbrummel