LEDs bis zu 40W dimmen

Unabhängig der benötigten Leistung empfehle ich nur noch das Update dieser Schaltung nachzubauen. Der Vollständigkeit halber:
Hier ist nun der LED-Dimmer mit dem NE555. Zu sehen ist das halbfertige Gehäuse mit einem 6W LED-Scheinwerfer. Die Wärmeleitpaste fehlt mir noch um den Kühlkörper zu befestigen. Dann kann ich das Gehäuse auch schließen. Bis dahin bleibt es bei dem einen Scheinwerfer.
Wie der Dimmer zu stande gekommen ist? Sammy kam zu mir und meinte begeistert er hat einen Schaltplan gefunden mit dem NE555 als PWM-Generator. Darauf hin habe ich noch eine STBY-LED und ON-LED und den Transistor für die nötige Leistung hinzugefügt.
Statt dem Transistor kann man, was auch sinnvoller ist, den BUZ11 oder ähnliche nehmen. MOS-FET sind einfacher zu beschalten und können wesentlich mehr Leistung schlaten.
|
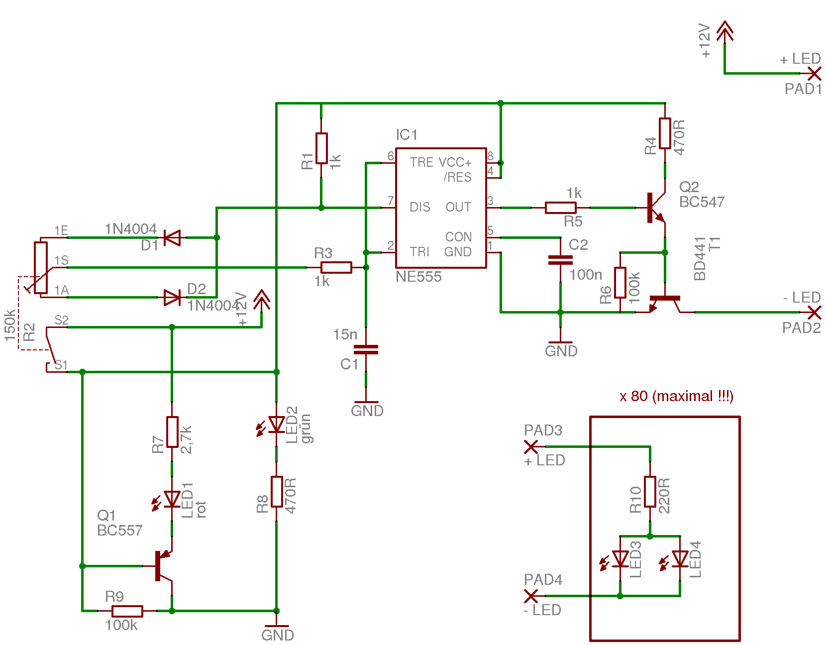
Der Schaltplan
zum vergrößern schaltplan anklicken
|
Bauteilliste:
| Position | Bezeichnung | Wert | Anzahl | Preis/Shop |
| R1,R3,R5 | 1/4W Kohleschichtwiderstand | 1k | 3 | 0,30 € reichelt.de |
| R2 | 100k Poti mit Schalter | 100k | 1 | 2,45 € reichelt.de |
| R4,R8 | 1/4W Kohleschichtwiderstand | 470R | 2 | 0,20 € reichelt.de |
| R6,R9 | 1/4W Kohleschichtwiderstand | 100k | 2 | 0,20 € reichelt.de |
| R7 | 1/4W Kohleschichtwiderstand | 2,7k | 1 | 0,10 € reichelt.de |
| R10, ... | 1W Metalloxydwiderstand | 220R | 9 | 1,35 € reichelt.de |
| C1 | WIMA Folienkondensator | 15n | 1 | 0,08 € reichelt.de |
| C2 | WIMA Folienkondensator | 100n | 1 | 0,10 € reichelt.de |
| D1,D2 | Standard-Dioden | datasheet | 2 | 0,04 € reichelt.de |
| LED1 | Standard-LED, rot | datasheet | 1 | 0,07 € reichelt.de |
| LED2 | Standard-LED, grün | datasheet | 1 | 0,07 € reichelt.de |
| LED3, LED4, ... | Ultrahelle LED, weiß | datasheet | 18 | 7,20 € reichelt.de |
| Q1 | PNP-Transistor, BC557 | datasheet | 1 | 0,04 € reichelt.de |
| Q2 | NPN-Transistor, BC547 | datasheet | 1 | 0,04 € reichelt.de |
| T1 | NPN-Transistor, BD441 | datasheet | 1 | 0,27 € reichelt.de |
| IC1 | IC, NE555 | datasheet | 1 | 0,17 € reichelt.de |
| Kühlkörper | datasheet | 1 | 0,39 € reichelt.de |
| Lochrasterplatine | 75x100 | 1 | 0,98 € reichelt.de |
| Scheinwerfergehäuse | 120x50x24 | 1 | 0,86 € reichelt.de |
| Gesamtkosten: | 14,91 € |
Die Werte können vom Schaltplan abweichen da ich auch Bauteile aus alten Geräten verwende
und diese gibt es teilweise nicht exakt mit den selben Werten zu kaufen.
|
Das Platinenlayout
D4 ist optional als Verpolungsschutz für die Schaltung.
D3 ist überflüssig, bzw. ich weis nicht mehr weshalb ich die Diode mit rein hab. Ist eigentlich Bauteileverschwendung, statt der D3 einfach eine Lötbrücke zur Basis vom BC557.

|
Die Platine

|
Das Gehäuse
Als LED-Scheinwerfergehäuse bietet sich dieses kleine Kunststoffgehäuse an. Darin
finden 18 ultrahelle LEDs Platz plus die 9 Widerstände. Ich habe noch einen
Brückengleichrichter improvisiert (nicht in der Bauteilliste enthalten) um
Verpolungen beim anschließen zu vermeiden.
Nachtrag vom 01. August 2009:
Gestern habe ich den Tipp bekommen, ich sollte doch 2 LEDs in Reihe schalten.
Das macht auch viel mehr Sinn und spart Strom. Da ich ja mit 12V arbeite und die von mir verwendeten LEDs eine Durchlassspannung von 3,6V haben werden mit den 1,4V vom Brückengleichrichter und 0,7V vom BD441 an dem Vorwiderständen ganze 6,3V verbraten.
Dabei geht eine Menge an Leistung verloren und ist Energieverschwendung. Wenn ich 2 LEDs in Reihe schalte dann fallen an dem Vorwiderstand nur noch 2,3V ab.
Damit die LEDs schön hell sind betreiben wir das mit 23mA und dann braucht man nur 100 Ohm als Vorwiderstand.
Jetzt muss der Vorwiderstand nur noch 52,9mW aushalten und wird auch nicht heiß. Bzw.
bei meinem Scheinwerfer den ich in der Fehlerdokumentation beschreibe leisten die
Vorwiderstände ca. 80mW und werden handwarm.
Die Überlegungen aus dem Nachtrag sind reine Theorie, die aber wesentlich besser ist als mein gebauter Scheinwerfer. Es folgt noch ein kleiner Schaltplan dessen praktische Umsetzung keine Hitze oder sonstigen Probleme machen sollte.
Der Scheinwerfer nach dem alten Plan hat ca. 440mA verbraucht, nach dem neuen Plan sollten es nur noch ca. 207mA sein. Also benötigt der Scheinwerfer nach dem neuen Plan nur noch halb so viel Energie.
Alle Angaben vom alten Scheinwerfer sind berechnet und ausgemessen, die vom neuen Plan nur berechnet.
|
Fehlerdokumentation
Hitzeprobleme hatte ich........die blöden 1/4W Widerstände entwickeln bei schon 110mW eine
enorme Hitze. Habe mit dem Multimeter mal 80°C gemessen bei geschlossenenm Gehäuse.
Eindeutig zu viel!!! Nach einigen rumprobieren mit Reihen- und Paralellschalten von
Widerständen hatte ich keine Lust mehr und einfach 4 Dioden in Reihe gelötet. Somit habe
ich die verfügbare Spannung gesenk und es fällt weniger Leistung an den Widerständen ab.
Es funktioniert auch, wird nur noch Handwarm. Den nächsten
Scheinwerfer baue ich mit 1W-Widerstäden.
|
Technische Daten
| Betriebsspannung: | 12 Volt DC |
| Stromaufnahme: | 0,004 - 4 A |
| Max. Leistung: | 41 W |
| PWM-Frequenz: | ca. 182 Hz
|
Betrieb möglich an einem stabilisierten Netzteil das die Leistung bringt
oder eine Autobatterie als mobile Stromquelle.
|
Das Fazit
War mehr Arbeitsaufwand als erwartet, was an dem Hitzeproblem lag. Aber an sonsten, ein
genialer super einfacher Dimmer. Funkioniert einwandfrei und ist sogar als Motorsteuerung
verwendbar was der Dimmer auch bald in modifizierter Version tun wird.
Einsatzbereich ist überall dort wo man einen Dimmer braucht, es
können auch beliebige LED-Farben verwendet werden.
|
Ich übernehme keinerlei Haftung über die Richtigkeit des Inhalts (siehe Impressum)
cc-by-sa: David Thiesbrummel